首页
本会
会长致词
本会介绍
组织章程
分会介绍
组织架构
资讯
新闻动态
总会动态
分会动态
海外动态
学长风采
影像记忆
学史知史
入会申请
入会须知
入会申请
合作伙伴
海外工作站
翻译服务
留学生服务
会员福利
政策解读
威海政策
各地政策
影像记忆
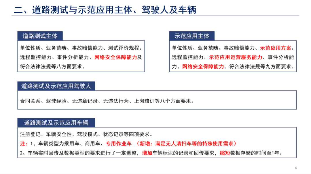
一图读懂《智能网联汽车道路测试与示范应用管理规范(试行)》
发布时间:
2021-08-03
阅读次数:
0
打印本页
关闭窗口
友情链接:
欧美同学会
威海市委统一战线工作部
中共中央统战部
威海政府网
Copyright2017,WEIHAI OVERSEAS RETURNED SCHOLARS ASSOCIATION
威海市欧美同学会(威海市留学人员联谊会) 版权所有
鲁ICP备17051475号-1
地址:威海市文化中路80-1号高创大楼1F 邮编:264200